欢迎您访问黎阳教育官方网站!
历年真题

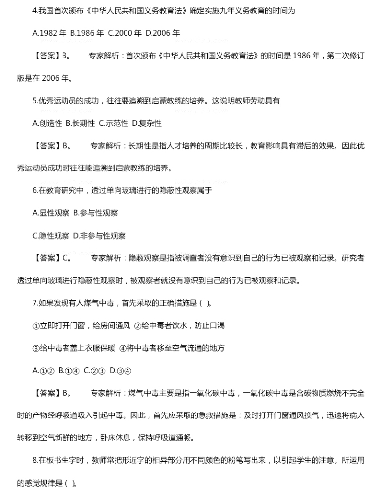
2015年下半年教师资格证统考《小学教育知识与能力》真题

浏览量:    发布时间:2015-11-02

如有需求,请填写下方表单进行留言
相关文章
河南黎阳教育(总部)

地址:郑州市金水区花园路东风路交叉口路北400米路东融元广场B座12楼34室
联系电话:谢老师 15237197039
网址:www.hnlyjy.com
客服QQ:1664113979

互动平台
  • 郑州
  • 洛阳
  • 南阳
  • 开封
  • 安阳
  • 周口
  • 驻马店
  • 新乡
  • 三门峡
  • 焦作
  • 濮阳
  • 商丘
  • 信阳
  • 许昌
  • 平顶山
  • 鹤壁
  • 济源
  • 漯河
  • 黎阳教育(总部)

    地址: 郑州市金水区花园路东风路交叉口路北400米路东融元广场B座12楼34室
    联系电话:谢老师 15237197039

  • 黎阳中牟校区

    地址:中牟新城区商都大道与宝峰街西100米路北
    电话:18530968616

  • 虚位以待

  • 虚位以待

  • 虚位以待

  • 虚位以待

  • 虚位以待

  • 虚位以待

  • 黎阳新乡校区

    地址:新乡学院东校区南常青藤小区康悦大药房二楼弘毅教育(向阳路与东明路交叉口向东100米路南)
    联系电话:孙老师 15936598751

  • 虚位以待

  • 虚位以待

  • 虚位以待

  • 黎阳永城市校区

    地址: 永城市新城一高南门天桥东20米路南
    联系电话:0370-6079186

  • 黎阳信阳师范校区

    地址:信阳师范学院东门二街尽头处
    联系人:董老师
    电话:15938209656

  • 黎阳信阳市浉河校区

    地址:河南省信阳市浉河区飨堂社区师院东门正北方向130米
    联系人:13193872650

  • 黎阳许昌禹州校区

    地址:禹州市第三汽车站发发超市红绿灯西100米路南(老农机公司楼)
    联系人:刘老师
    电话:15188532258

  • 虚位以待

  • 黎阳鹤壁淇县校区

    地址:淇县东环路与红旗路交叉口向南30米
    联系人:冯老师
    电话:18839267877

  • 虚位以待

  • 虚位以待

  • 虚位以待

24小时咨询电话:

18530968616

查看联系新浪微博
黎阳教师网

加盟电话:152-3719-7039
公司地址:河南省郑州市金水区花园路与东风路交叉口

技术支持:郑州网站制作 豫ICP备17005482号-1 豫公网安备41010502006339

'); })();